在这个周末的阳光下,我们的小型五人制足球赛即将拉开帷幕!? 不同于传统的11人制,五人制足球以其快节奏、高技巧和紧密的团队合作,成为了我们心中的一股清流。

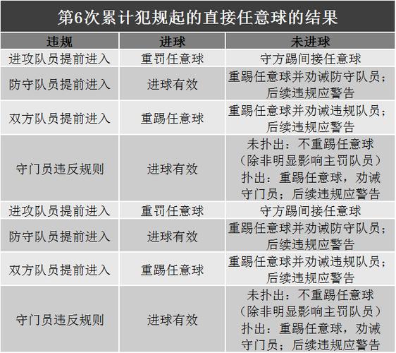
? 规则小科普:
1.
2.
3.
4.
5.
在这个小小的场地上,每一次传球、每一次射门都充满了无限的可能。我们不仅仅是在踢球,我们是在用脚下的足球讲述着团队的故事,描绘着梦想的蓝图。
? 加入我们,一起感受五人制足球的魅力,让每一次奔跑都成为青春的印记!五人制足球 足球梦想 团队精神
让我们在绿茵场上,用汗水和欢笑,书写属于我们的足球篇章!??