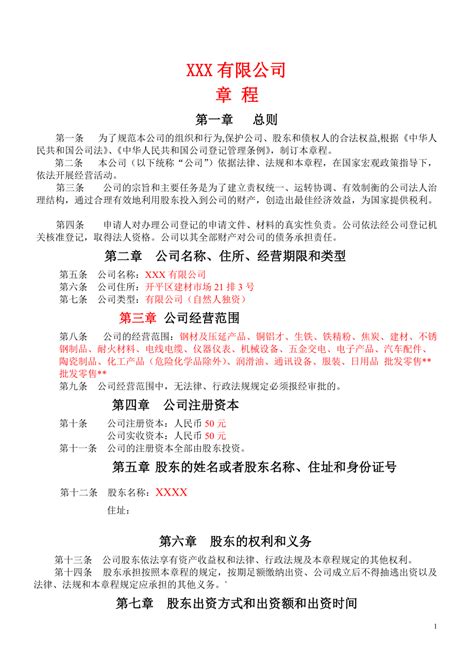
当涉及创建独资体育公司时,章程或公司章程是重要的法律文件之一。章程是规定公司内部运作、权利和责任的文件,它确立了公司的基本框架和管理结构。以下是一个简单的独资体育公司章程模板,供参考:
1. 公司名称为 [公司名称]。
2. 公司注册地址为 [注册地址]。
3. 公司的主要目的是从事体育相关业务,包括但不限于运动俱乐部、体育赛事组织、体育培训等。
4. 公司的唯一股东为 [股东姓名]。

5. 公司设有一位董事,即 [董事姓名],负责管理公司日常运营。
6. 公司的管理权归股东所有,董事负责执行股东会议的决议和指示。
7. 公司的初始注册资本为 [注册资本金额]。
8. 公司的财务报表应按照法律规定的标准进行编制和保存。
9. 公司必须保存并更新股东和董事的记录,并定期提交法定报告。
10. 公司重要决策应由股东会议讨论和批准。
11. 对本章程的任何修订都需要股东会议的通过,并根据相关法律规定进行注册。
12. 其他与公司运营有关的事项应遵守适用的法律法规。
请注意,这只是一个简单的模板,实际的公司章程可能需要根据具体情况和所在地的法律要求进行调整和修改。在制定公司章程时,建议寻求专业法律意见,以确保章程符合所有法律法规并保护公司和股东的权益。